一、招標概況
中元建設科技有限責任公司受松滋金松工業投資開發有限公司的委托,以公開招標的方式就松滋市臨港工業園擴園(二期)建設項目三標段工程總承(F+EPC)進行公開招標。
本項目于2023年05月28日在湖北省電子招投標交易平臺發布招標公告,2023年07月03日在松滋市開標室(1)開標,并于2023年07月03日完成評標工作。根據評標委員會提交的報告,松滋金松工業投資開發有限公司已經確認評標結果,現進行評標結果公示。
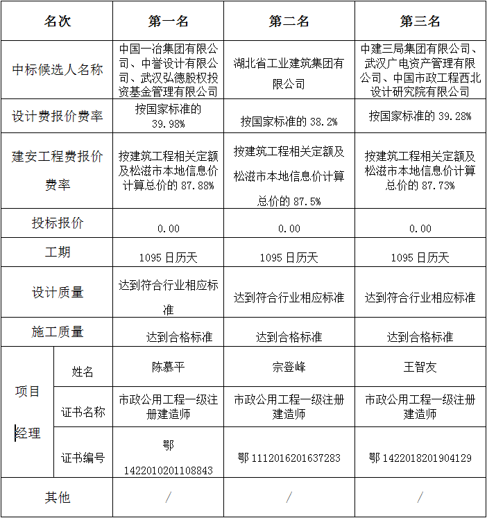
二、評標結果

三、公示時間
公示期為2023年07月05日至2023年07月07日(北京時間)。
四、異議與投訴
投標人或者其他利害關系人對結果有異議的,應在結果公示期內以書面形式向招標人提出,招標人將自收到異議之日起3日內作出書面答復。作出答復前,將暫停招投標活動。投標人或者其他利害關系人對招標人答復仍持有異議的,應當在收到答復之日起10內內持招標人的答復及投訴書,向行業主管部門或公共資源交易綜合監管機構提出投訴。
五、聯系方式
1、招標人:松滋金松工業投資開發有限公司
地址:松滋市新江口街道東城大道2-2號
聯系人:劉雅蘭
聯系電話:0716-6226466
2、招標代理機構:中元建設科技有限責任公司
地址:松滋市二環南路東方明珠小區3#樓
聯系人:蹇清華
聯系電話:15926602314
3、行業主管部門:松滋市住房和城鄉建設局
地址:松滋市建設路30號
聯系人:趙磊
聯系方式:0716-6226919
4、公共資源交易綜合監管機構:松滋市公共資源交易監督管理局
地址:松滋市政務服務中心三樓
聯系人:裴旭東
聯系方式:0716-6315335